產品展示
產品展示所在位置: 首頁 > 產品展示 > 安檢類產品 > 液探/炸探檢測儀 >
ZK309手持式危險液體安全檢測儀,是一款專門用于探測易燃易爆液體的安檢儀器。采用電磁檢測技術,通過分析不同媒介的介電常數和電導率,以此判斷是危險液體還是安全液體。其體積小、分析快、操作簡便,能夠在不接觸液體的情況下快速辨別出易燃易爆液體,被廣泛應用于車站、地鐵、機場、公檢法政府機構、大型運動會等場所的安檢工作
產品簡介:
ZK309手持式危險液體安全檢測儀,是一款專門用于探測易燃易爆液體的安檢儀器。采用電磁檢測技術,通過分析不同媒介的介電常數和電導率,以此判斷是危險液體還是安全液體。其體積小、分析快、操作簡便,能夠在不接觸液體的情況下快速辨別出易燃易爆液體,被廣泛應用于車站、地鐵、機場、公檢法政府機構、大型運動會等場所的安檢工作
領先優勢:
快速檢測:檢測速度快,測試分析時間約1秒。
攜帶輕便:整機重量0.2Kg,小巧輕便,易于攜帶。
探測面廣:可檢測40多種易燃易爆危險液體。
數據存儲:提供液體檢測結果存儲及檢索功能,存儲量不少于10000次檢測,并能通過USB接口將數據導出。
報警方式:具有蜂鳴器報警和顯示報警。
包裝材料:安全箱加內襯,紙箱封裝。
售后無憂:24小時售后電話隨時為客戶提供技術支持。
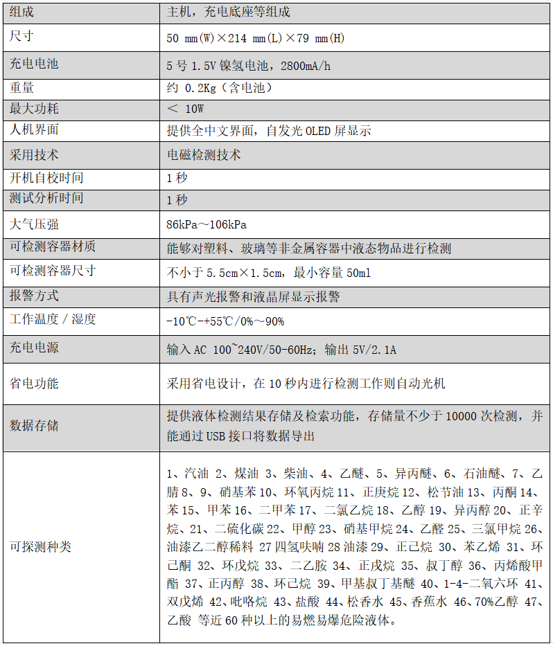
基本參數:

實拍效果圖:

產品尺寸:
